原文来自:https://www.zixuephp.com
国外类似织梦dedecms开源程序大比拼Joomla,wordpress,Drupal那个好
众所周知,很多草根站长都喜欢使用织梦作为自己的门户网站开源程序,但目前来说dedecms相对国外cms开源程序来说还是有所差距,或者说各有各的优势。就这种情况我们来评说一下dedecms和国外cms例如joomla!以及Drupal。
国外类似织梦dedecms开源程序大比拼Joomla,wordpress,Drupal那个好?
首先说说织梦系统无论从易用性,实用性以及国内的站长用户群体都可以说的上是数一数二的。dedecms其实用户群体主要还是以个人草根站长为柱体.很多人使用dedecms因为他简单易用,很多功能均已经实现了,拿来就可以用,并且交流平台资源也是国内cms最丰富之一。所以很多站长朋友都一提到建站cms首先想到的就是织梦系统。
DedeCms免费版的主要目标用户锁定在个人站长,功能更专注于个人网站或中小型门户的构建,当然也不乏有企业用户和学校等在使用本系统。织梦内容管理系统(DedeCms)基于PHP+MySQL的技术架构,完全开源加上强大稳定的技术架构,使你无论是目前打算做个小型网站,还是想让网站在不断壮大后系仍能得到随意扩充都有充分的保证。
dedecms官方资料里总说织梦经常被应用在政府机关,其实我们从客观上来说,这几率并不大,政府机关一般的网站建设往往采用招标定制式的一般不会采用这类型的开源程序。(大连网站优化观点)所以织梦的主要客户群体仍然是个人站长。
但是近年来很多使用dedecms的站长和大连seo一样都有这样的疑问:dedecms安全吗?dedecms为什么总被黑?很多人都说织梦系统安全问题很悲观。其实我认为织梦系统漏洞百出问题已经很久了。不是因为织梦系统本身的问题.往往出问题的不是cms而是站长不会用。
Joomla,wordpress 和 Drupal 是目前世界上被使用的比较多的三种免费开源CMS(内容管理系统)。Joomla 可以被用于构建各种类型的网站,尤其是各类门户网站,商业网站;Wordpress主要被用于博客平台,不过只要稍加改动也可以大致用来搭建其他类型的网站;Drupal同样也具有一定的灵活性,可以把它设计成不同种类的网站。
Drupal同joomla和wordpress的用户占有量分析

Joomla!是一套在国外相当知名的内容管理系统。Joomla!是使用PHP语言加上MySQL数据库所开发的软件系统,可以在Linux、 Windows、MacOSX等各种不同的平台上执行。
Joomla在国内最重要的开源支持网站为囧啦中国。站长自2005年加入到Joomla官方翻译组,一直坚持免费翻译和宣传Joomla。此外国内有众多关于Joomla的中文学习交流平台,如Joomla之门专注于汉化Joomla第三方扩展,JOOMLASK专注于开发教学等等优秀的分享网站。
Drupal是使用PHP语言编写的开源内容管理框架(CMF),它由内容管理系统(CMS)和PHP开发框架(Framework)共同构成。连续多年荣获全球最佳CMS大奖,是基于PHP语言最著名的WEB应用程序。:Drupal是一个用于开发网站的“操作系统”(webOS),而且此称法被业界广泛接受。Drupal的架构由三大部分组成:内核、模块、主题。三者通过Hook机制紧密的联系起来。其中,内核部分由世界上多位著名的WEB开发专家组成的团队负责开发和维护。
wordpress大家都很熟悉了.大连建网站就不多说,世界最著名的独立博客建站程序,wordpress相比joomla和drupal比较来说,wordpress其实更能实现短小精干的效果,它虽然体积很小但是并不能代表就一定比一些臃肿的程序差多少。WordPress起初是一款个人博客系统,并逐步演化成一款内容管理系统软件,它是使用PHP语言和MySQL数据库开发的WordPressWordPress。用户可以在支持 PHP 和 MySQL数据库的服务器上使用自己的 Blog。WordPress 功能强大,插件众多,易于扩充功能。安装使用都非常方便。
Drupal同joomla和wordpress的系统要求比较

这三种CMS系统的官方网站上都提供了丰富的插件和大量的免费功能模块,尤其是Wordpress和Drupal官网上还有众多朋友提供的免费主题、模板,使得我们设计网站越来越简单和方便省时,但在Joomla官网上一直没有找到可以下载的免费模板。
Drupal同joomla和wordpress的安全系数比较

Drupal同joomla和wordpress的cms支持比较

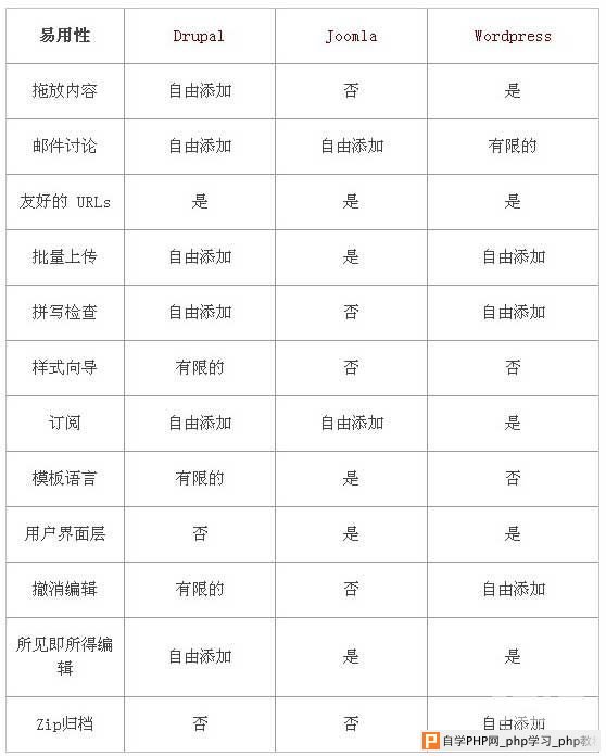
Drupal同joomla和wordpress的易用性



Drupal同joomla和wordpress的灵活性

Drupal同joomla和wordpress的商业支持

